沙洲职业工学院

211 | 985 | 双一流 | 理工
江苏省 高职(专科) 省重点 公办

8534

0512-56730120

http://www.szit.edu.cn/

图片

2021年沙洲职业工学院提前招生简章

2022-06-22 15:52:25      分享至:

  第一章 总则

  院校名称:沙洲职业工学院

  招生代码:1278(江苏省)

  招生层次:专科

  办学类型:普通高等专科学校

  办学地址:江苏省苏州张家港市福新路1号,所有专业学生均在本部就读。

  学校简介:沙洲职业工学院创建于1984年,坐落于苏州张家港市。环境生态秀美,教学设施先进,师资力量雄厚,食宿条件优越。设有建筑、纺织、机电、电子信息、经济管理、基础科学、思政教研7个系部40多个专业。笃行“勤奋、求实、开拓、进取”校训。

  颁发学历的学校名称为:沙洲职业工学院。对在规定的年限内达到所在专业毕业要求的学生,颁发沙洲职业工学院全日制普通专科毕业证书。

  第二章 组织机构及职责

  学院成立沙洲职业工学院提前招生工作领导小组,院长为组长,副院长为副组长,相关系部负责人为成员,全面负责招生工作。沙洲职业工学院学生处招生办负责具体开展实施各项招生工作。招生工作在学院纪委监督下合法合规开展实施,同时接受上级主管部门和社会各界监督。

  第三章 招生计划

  学院根据人才培养目标、办学条件等实际情况,统筹考虑高考生源情况、地方经济产业发展需求等因素,确定提前招生计划。根据生源情况须调整招生计划时,学校将向江苏省招生计划主管部门、招生主管部门提出申请,经同意后执行。我校所有专业不限制考生应试的外语语种,但学校的公共外语课只开设英语课程。

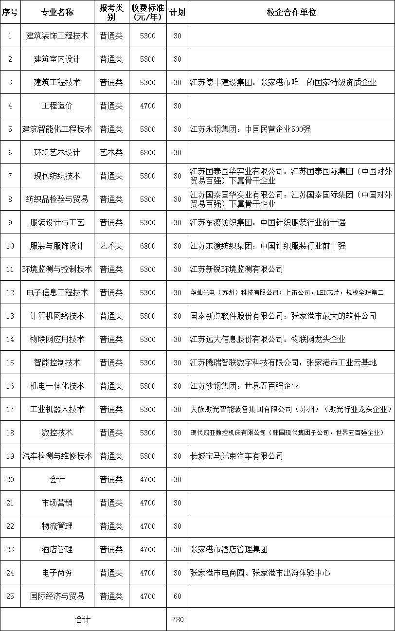
  2021年沙洲职业工学院提前招生专业计划表

8.png

  说明:最终招生计划以省教育厅下达计划数为准。

  第四章 报名考试

  报名条件:已参加2021年普通高考报名,参加普通高中学业水平10门科目的合格性考试并取得成绩,且符合我院报名条件的高中教育阶段毕业生均可报考。10门合格性考试科目中,普通类专业须达到5门及以上合格,艺术类专业须达到4门及以上合格。

  体检要求:按教育部《普通高等学校招生体检工作指导意见》执行。提前招生的考生入校后将参加由学校组织的新生体检和资格复查,体检不合格或资格复查不合格者,学校将报上级主管部门批准,取消其入学资格。

  志愿填报:考生务必于2021年3月9-11日登录省教育考试院网站(www.jseea.cn)的高职院校提前招生申请平台进行网上申请,最多可向两所院校提出申请,每所院校申请6个专业并明确专业调剂意向。

  考试办法:考核工作在省教育考试院的指导与监督下进行。普通类考生采取“10门合格性考试成绩、加分成绩、综合素质评价”相结合的形式进行综合考核;艺术类考生采取“艺术类专业省统考成绩、10门合格性考试成绩、加分成绩、综合素质评价”相结合的形式进行综合考核。我院不安排校测。

  综合评价办法:学院成立综合评价小组,抽取5名教师对考生档案材料进行研究分析和集体评议,按百分制分别打分后取平均值。

  申请材料要求:申请加分项目考生需在我院招生网“提前招生”专栏下载《沙洲职业工学院2021年提前招生加分申请表》,填写并确认后与相关证明材料复印件于3月15日前,通过EMS寄至:沙洲职业工学院招生办周老师,邮编215600,联系电话13912692971(注明“提前招生加分材料”)。

  违规处理:凡在提前招生中违规的考生及工作人员,按教育部令第33号《国家教育考试违规处理办法》处理。考生本人应本着“诚信”的原则参加提前招生,提供材料必须真实。如有弄虚作假者,一经查实,学院则将违规情况上报江苏省教育考试院,取消其提前招生录取资格。并记入考生高考诚信电子档案。

  第五章 录取规则

  录取工作在省教育考试院领导下,由学院统一组织录取,录取过程坚持公平、公正、公开,德智体美劳全面衡量的原则。

  1.考生总成绩

  普通类专业考生总成绩=10门合格性考试科目折算成绩+加分成绩。

  艺术类专业考生总成绩=艺术类专业省统考成绩+10门合格性考试科目折算成绩+加分成绩。

  合格性考试科目成绩折算办法:按照“合格=10分,不合格=3分”进行分值转换。

  加分政策:

  (1)、政策性加分:1)烈士子女可加20分。2)在服役期间荣立二等功以上或被战区(原大军区)以上单位授予荣誉称号的退役军人加20分。3)归侨、归侨子女、华侨子女和台湾省籍考生(含台湾户籍考生)可加5分。4)自主就业的退役士兵加10分。

  (2)、非政策性加分:获以下荣誉或证书的考生可加10分。1)在县(区)级以上官方机构组织的各类学科竞赛、技能创新大赛等获奖的。2)荣获县(区)级及以上表彰的三好学生、优秀团员、优秀学生干部、道德模范等;3)获国家二级及以上运动员证书的体育特长生及获民间正规机构颁发的9-10级美术、乐器、舞蹈、书法等考级证书的艺术特长生。4)有其他突出才能,经县(区)级以上官方机构认定的考生。

  同一考生如符合多项加分条件的,取其中幅度最大的一项分值,且不得超过20分。

  2.录取原则

  普通类专业:按普通类专业考生总成绩,从高分到低分录取。若总成绩相同,则按照“工科类专业:物理合格者优先,若仍相同,则依次按数学、语文、英语、化学、生物、历史、政治、地理单科顺序合格者优先;文科类专业:历史合格者优先,若仍相同,则依次按语文、数学、英语、政治、地理、物理、化学、生物单科顺序合格者优先”执行。若仍旧相同,则参考综合评价择优录取。

  艺术类专业:按艺术类专业考生总成绩,从高分到低分录取。若总成绩相同,则以艺术类专业省统考成绩择优录取。若仍旧相同,则参考综合评价择优录取。

  3.第一轮未被录取考生,4月10日前开始第二轮招生录取,录取原则和第一轮被录取的考生相同。

  4.拟录取名单经省教育考试院审批同意后,学校在招生网上公布,同时发放录取通知书。

  第六章 其他

  学费标准:学校根据经江苏省物价部门核准的标准(苏价费[2014]136号江苏省物价局)按学年收取费用(币种:人民币)。文科类专业:4700元/学年;工科类专业:5300元/学年;艺术类专业:6800元/学年。

  住宿费标准:学生公寓住宿费为每学年人民币1200元(苏价费[2002]369号、教财[1996]101号、教财[2003]4号、教财[2006]2号)。

  资助政策:学院建立了“奖、贷、助、补、减、缓”六位一体的资助体系。家庭经济困难学生资助政策及有关程序详见《沙洲职业工学院家庭经济困难学生认定管理办法(修订稿)》(https://zs.szit.edu.cn/website/xsrx/)。

  第七章 附则

  已被提前录取的考生,不再参加6月份的普通高校招生统一考试和任何其他形式的录取。确需参加高考的,须向高考报名地县级招办提出书面申请,经批准后方可参加,但不能参加任何形式的录取。

  招办咨询电话:0512-56730120,传真:0512-58251098

  监督电话:0512-56730023,申诉渠道:762953518@qq.com

  招生信息网址:http://zs.szit.edu.cn/

  学校通讯地址:江苏省苏州市张家港市福新路1号沙洲职业工学院招生办 邮政编码:215600,联系人:周老师

  本方案由沙洲职业工学院招生工作领导小组负责解释。

2021年沙洲职业工学院提前招生简章

2022-06-22 15:52:25

  第一章 总则

  院校名称:沙洲职业工学院

  招生代码:1278(江苏省)

  招生层次:专科

  办学类型:普通高等专科学校

  办学地址:江苏省苏州张家港市福新路1号,所有专业学生均在本部就读。

  学校简介:沙洲职业工学院创建于1984年,坐落于苏州张家港市。环境生态秀美,教学设施先进,师资力量雄厚,食宿条件优越。设有建筑、纺织、机电、电子信息、经济管理、基础科学、思政教研7个系部40多个专业。笃行“勤奋、求实、开拓、进取”校训。

  颁发学历的学校名称为:沙洲职业工学院。对在规定的年限内达到所在专业毕业要求的学生,颁发沙洲职业工学院全日制普通专科毕业证书。

  第二章 组织机构及职责

  学院成立沙洲职业工学院提前招生工作领导小组,院长为组长,副院长为副组长,相关系部负责人为成员,全面负责招生工作。沙洲职业工学院学生处招生办负责具体开展实施各项招生工作。招生工作在学院纪委监督下合法合规开展实施,同时接受上级主管部门和社会各界监督。

  第三章 招生计划

  学院根据人才培养目标、办学条件等实际情况,统筹考虑高考生源情况、地方经济产业发展需求等因素,确定提前招生计划。根据生源情况须调整招生计划时,学校将向江苏省招生计划主管部门、招生主管部门提出申请,经同意后执行。我校所有专业不限制考生应试的外语语种,但学校的公共外语课只开设英语课程。

  2021年沙洲职业工学院提前招生专业计划表

8.png

  说明:最终招生计划以省教育厅下达计划数为准。

  第四章 报名考试

  报名条件:已参加2021年普通高考报名,参加普通高中学业水平10门科目的合格性考试并取得成绩,且符合我院报名条件的高中教育阶段毕业生均可报考。10门合格性考试科目中,普通类专业须达到5门及以上合格,艺术类专业须达到4门及以上合格。

  体检要求:按教育部《普通高等学校招生体检工作指导意见》执行。提前招生的考生入校后将参加由学校组织的新生体检和资格复查,体检不合格或资格复查不合格者,学校将报上级主管部门批准,取消其入学资格。

  志愿填报:考生务必于2021年3月9-11日登录省教育考试院网站(www.jseea.cn)的高职院校提前招生申请平台进行网上申请,最多可向两所院校提出申请,每所院校申请6个专业并明确专业调剂意向。

  考试办法:考核工作在省教育考试院的指导与监督下进行。普通类考生采取“10门合格性考试成绩、加分成绩、综合素质评价”相结合的形式进行综合考核;艺术类考生采取“艺术类专业省统考成绩、10门合格性考试成绩、加分成绩、综合素质评价”相结合的形式进行综合考核。我院不安排校测。

  综合评价办法:学院成立综合评价小组,抽取5名教师对考生档案材料进行研究分析和集体评议,按百分制分别打分后取平均值。

  申请材料要求:申请加分项目考生需在我院招生网“提前招生”专栏下载《沙洲职业工学院2021年提前招生加分申请表》,填写并确认后与相关证明材料复印件于3月15日前,通过EMS寄至:沙洲职业工学院招生办周老师,邮编215600,联系电话13912692971(注明“提前招生加分材料”)。

  违规处理:凡在提前招生中违规的考生及工作人员,按教育部令第33号《国家教育考试违规处理办法》处理。考生本人应本着“诚信”的原则参加提前招生,提供材料必须真实。如有弄虚作假者,一经查实,学院则将违规情况上报江苏省教育考试院,取消其提前招生录取资格。并记入考生高考诚信电子档案。

  第五章 录取规则

  录取工作在省教育考试院领导下,由学院统一组织录取,录取过程坚持公平、公正、公开,德智体美劳全面衡量的原则。

  1.考生总成绩

  普通类专业考生总成绩=10门合格性考试科目折算成绩+加分成绩。

  艺术类专业考生总成绩=艺术类专业省统考成绩+10门合格性考试科目折算成绩+加分成绩。

  合格性考试科目成绩折算办法:按照“合格=10分,不合格=3分”进行分值转换。

  加分政策:

  (1)、政策性加分:1)烈士子女可加20分。2)在服役期间荣立二等功以上或被战区(原大军区)以上单位授予荣誉称号的退役军人加20分。3)归侨、归侨子女、华侨子女和台湾省籍考生(含台湾户籍考生)可加5分。4)自主就业的退役士兵加10分。

  (2)、非政策性加分:获以下荣誉或证书的考生可加10分。1)在县(区)级以上官方机构组织的各类学科竞赛、技能创新大赛等获奖的。2)荣获县(区)级及以上表彰的三好学生、优秀团员、优秀学生干部、道德模范等;3)获国家二级及以上运动员证书的体育特长生及获民间正规机构颁发的9-10级美术、乐器、舞蹈、书法等考级证书的艺术特长生。4)有其他突出才能,经县(区)级以上官方机构认定的考生。

  同一考生如符合多项加分条件的,取其中幅度最大的一项分值,且不得超过20分。

  2.录取原则

  普通类专业:按普通类专业考生总成绩,从高分到低分录取。若总成绩相同,则按照“工科类专业:物理合格者优先,若仍相同,则依次按数学、语文、英语、化学、生物、历史、政治、地理单科顺序合格者优先;文科类专业:历史合格者优先,若仍相同,则依次按语文、数学、英语、政治、地理、物理、化学、生物单科顺序合格者优先”执行。若仍旧相同,则参考综合评价择优录取。

  艺术类专业:按艺术类专业考生总成绩,从高分到低分录取。若总成绩相同,则以艺术类专业省统考成绩择优录取。若仍旧相同,则参考综合评价择优录取。

  3.第一轮未被录取考生,4月10日前开始第二轮招生录取,录取原则和第一轮被录取的考生相同。

  4.拟录取名单经省教育考试院审批同意后,学校在招生网上公布,同时发放录取通知书。

  第六章 其他

  学费标准:学校根据经江苏省物价部门核准的标准(苏价费[2014]136号江苏省物价局)按学年收取费用(币种:人民币)。文科类专业:4700元/学年;工科类专业:5300元/学年;艺术类专业:6800元/学年。

  住宿费标准:学生公寓住宿费为每学年人民币1200元(苏价费[2002]369号、教财[1996]101号、教财[2003]4号、教财[2006]2号)。

  资助政策:学院建立了“奖、贷、助、补、减、缓”六位一体的资助体系。家庭经济困难学生资助政策及有关程序详见《沙洲职业工学院家庭经济困难学生认定管理办法(修订稿)》(https://zs.szit.edu.cn/website/xsrx/)。

  第七章 附则

  已被提前录取的考生,不再参加6月份的普通高校招生统一考试和任何其他形式的录取。确需参加高考的,须向高考报名地县级招办提出书面申请,经批准后方可参加,但不能参加任何形式的录取。

  招办咨询电话:0512-56730120,传真:0512-58251098

  监督电话:0512-56730023,申诉渠道:762953518@qq.com

  招生信息网址:http://zs.szit.edu.cn/

  学校通讯地址:江苏省苏州市张家港市福新路1号沙洲职业工学院招生办 邮政编码:215600,联系人:周老师

  本方案由沙洲职业工学院招生工作领导小组负责解释。